近期,四川农业大学园艺学院川茶资源利用与质量检测四川省重点实验室在中科院一区期刊《LWT - Food Science and Technology》(IF=6.6)发表了题为“Risk assessment of citrinin in Chinese dark tea and inhibitory effects of tea polyphenols on citrinin production”的研究论文。茶学系胥伟博士、2024届本科生向琳为该论文的共同第一作者,林玲博士、泰国兰纳皇家理工大学Bouphun Tunyaluk博士为共同通讯作者。
黑茶在渥堆发酵过程中易受微生物污染,其中桔青霉可能产生具有肾毒性的次级代谢产物——桔霉素。目前针对我国不同类型黑茶中桔霉素污染的系统性风险评估仍较缺乏,且茶多酚是否可抑制桔霉素合成尚不明确。本研究对全国六大产区216份黑茶样品进行桔霉素检测,并评估其健康风险;同时探究茶多酚对桔青霉生长及其产毒的抑制效果与作用机制。
研究亮点:
1.在所有测试样品中,仅极少黑茶样品检出桔霉素(CIT)。
2.饮用黑茶的风险商值低于可接受水平。
3.茶多酚能抑制桔青霉的生长。
4.茶多酚通过调控相关基因表达抑制桔霉素的生物合成。
研究结论:
216份黑茶样品中仅5份检出桔霉素,检出率为2.31%,含量范围为272.43~649.68 μg/kg,低于欧盟限量标准;确定性风险评估显示,在极端污染水平下,31–40岁与>50岁的高饮茶量消费者存在潜在风险,但概率性风险评估表明所有人群的风险商均低于安全阈值。
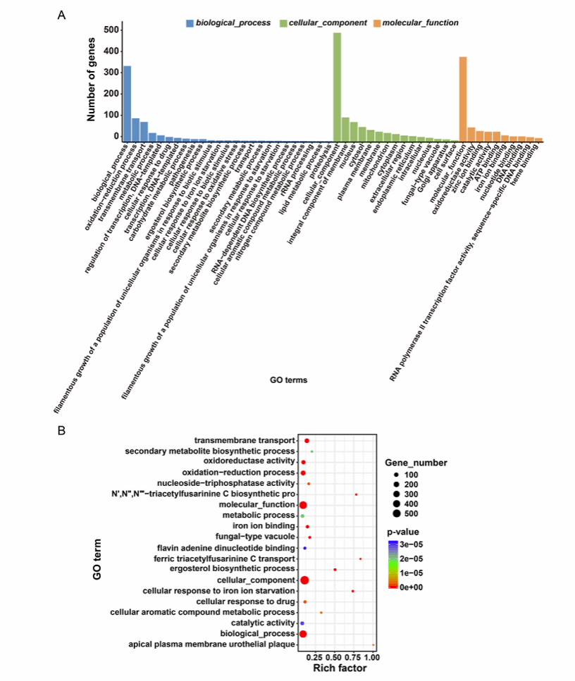
茶多酚可显著抑制桔青霉生长,转录组分析结果显示,茶多酚处理组与对照组之间存在483个下调基因和783个上调基因。其中,orf1和ctnD基因显著下调,表明茶多酚能够影响桔霉素的生物合成。

图1:差异表达基因的GO分析

图2:茶多酚抑制桔霉素产生菌的机制