近期,四川农业大学园艺学院川茶资源利用与质量检测四川省重点实验室在中科院一区期刊《Food Chemistry》(IF=9.8)上发表了题为“Tibetan dark tea Theabrownin alleviates LPS-induced inflammation by modulating the Nrf2/NF-κB signaling pathway and host microbial metabolites”的研究论文。茶学系刘臣博士、研究生廖怡鸿为该论文共同第一作者,唐茜教授、陈代文教授为共同通讯作者。
藏茶作为我国特有的黑茶品种,历史悠久,其特有的“茶褐素”是决定茶汤色泽与保健功能的关键成分。然而,藏茶茶褐素(TTB)的结构特征及其抗炎机制尚不明确。本研究系统解析了TTB的理化特性,并深入探讨了其在细胞与动物模型中缓解炎症的作用机制,为藏茶的健康功效提供了科学依据。
研究亮点:
1.藏茶茶褐素(TTB)是一种富含羟基和羧基的多酚芳香聚合物。
2.TTB通过在体内和体外模型中调控NF-κB/Nrf2信号通路来减轻炎症反应。
3.TTB能够抑制脂多糖诱导的M1/M2巨噬细胞比例升高。
4.TTB可能通过调节关键微生物代谢产物(如尿囊酸)以及嘌呤代谢等重要代谢途径来发挥抗炎作用。
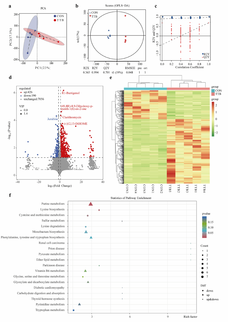
研究结论:
通过扫描电镜、X射线衍射、紫外-可见光谱、傅里叶变换红外光谱、X射线光电子能谱及热裂解-气质联用等技术,系统揭示了TTB的复杂结构与组成。

图 1. TTB结构的表征:(a)扫描电镜图像,(b)X射线衍射图谱,(c)紫外-可见吸收光谱,(d)傅里叶变换红外光谱,(e)X射线光电子能谱,及其高分辨率谱图:C 1 s(f)、N 1 s(g)和 O 1 s(h)
在RAW 264.7细胞模型中,TTB能显著抑制LPS诱导的NO产生、ROS积累及炎症因子(IL-1β、IL-6)的表达,并激活Nrf2通路,增强细胞抗氧化能力。在小鼠体内实验中,TTB干预显著提升了血清与肝脏的总抗氧化水平,调节巨噬细胞向抗炎表型(M2)极化,减轻了LPS引起的全身性炎症反应。

图 2. TTB在RAW 264.7细胞中抑制LPS诱导的炎症反应
代谢组学分析发现,TTB干预后小鼠粪便中抗炎代谢物显著增加,相关代谢通路如嘌呤代谢、氨基酸代谢等发生显著变化,提示TTB可能通过调控肠道微生物代谢发挥抗炎作用。

图 3. 小鼠粪便非靶向代谢组学分析