近期,四川农业大学园艺学院川茶资源利用与质量检测四川省重点实验室在中科院一区期刊《LWT - Food Science and Technology》(IF=6.6)发表了题为“Comparative fatty acids and nutritional components and transcriptomic analysis of fatty acids accumulation in seed oils from different tea varieties”的研究论文。茶学系汤丹丹、邸昌辉、程冰洁为论文共同第一作者,唐茜教授、谭礼强教授为共同通讯作者。
茶树籽油作为一种潜力巨大的特色食用油,其脂肪酸组成与积累机制尚未完全阐明。本研究对48份四川茶树资源进行了系统分析,发现茶树籽油具有高不饱和脂肪酸(尤其是多不饱和脂肪酸)、高碘值与皂化值,并富含α-生育酚、儿茶素等功能成分。此外,首次在茶树籽油中检出Galactoethan gallate(GCG)、Epicatechin(EC)与Catechin gallate(CG)等物质。转录组分析进一步揭示了脂肪酸去饱和酶基因(如CSS013596)在调控脂肪酸组成,尤其是C16:1积累中的关键作用。
研究亮点:
1.各茶树品种籽粒含油量存在显著差异。
2.与油茶相比,茶籽油在多不饱和脂肪酸、α-生育酚及儿茶素含量方面具有优势。
3.转录组–代谢组关联分析揭示17个关键差异表达基因与不饱和脂肪酸生物合成相关。
4.脂肪酸去饱和酶(CSS013596)可能在调控C16:1积累过程中发挥关键作用。
研究结论:
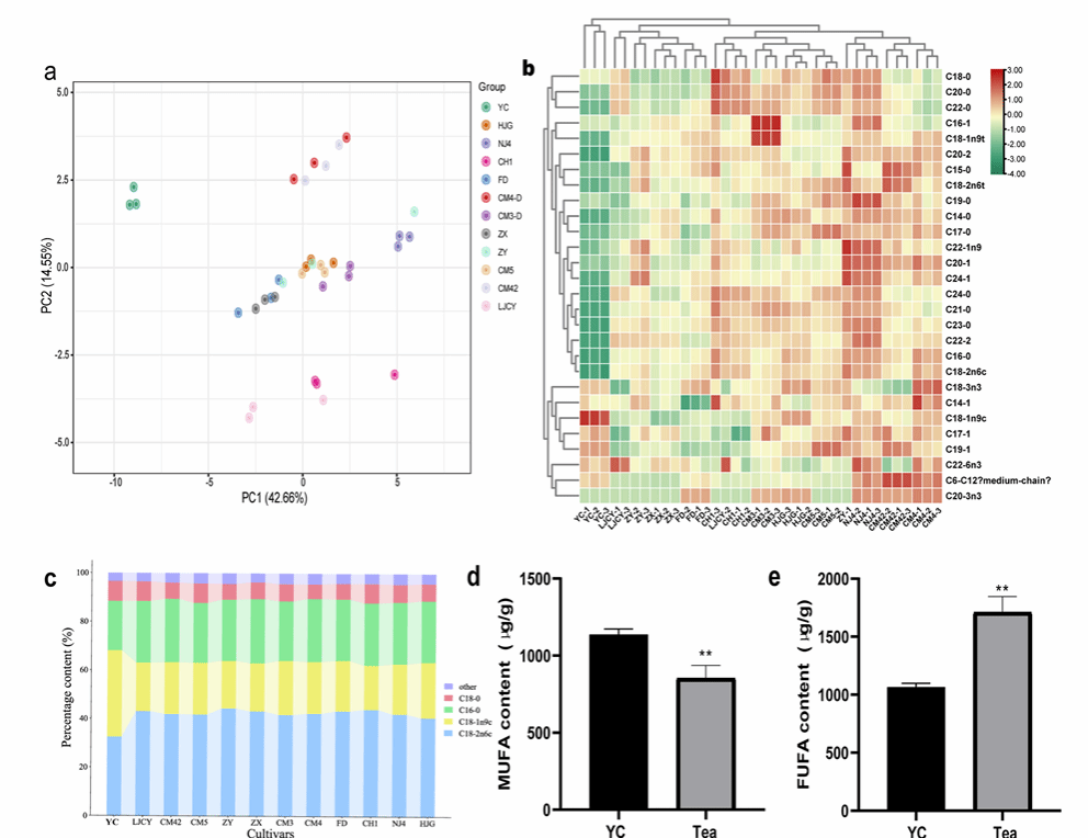
茶树籽油平均含油率达25.17%,碘值范围为55.73–75.02 g/100g,皂化值介于165.07–203.91 mg/g,符合食用油标准,不同品种茶树籽油脂肪酸组成差异显著,其中CM3品种C16:1与C22:0含量较高。转录组—代谢组联合分析发现,17个差异表达基因与C16:1、C22:0积累呈显著正相关,其中CSS013596为关键调控基因,茶树籽油在营养组成、抗氧化活性等方面表现优异,具备作为优质食用油的潜力,为茶树资源综合利用与高油茶树育种提供了理论依据。

图2:茶树品种与油茶(YC)脂肪酸组成分析
图5. 两个茶树品种转录组的多变量统计分析